茅台涨价:对厂家、渠道、消费者、股东都有利好?
茅台,对每个人都好?

本文由国酒商情原创
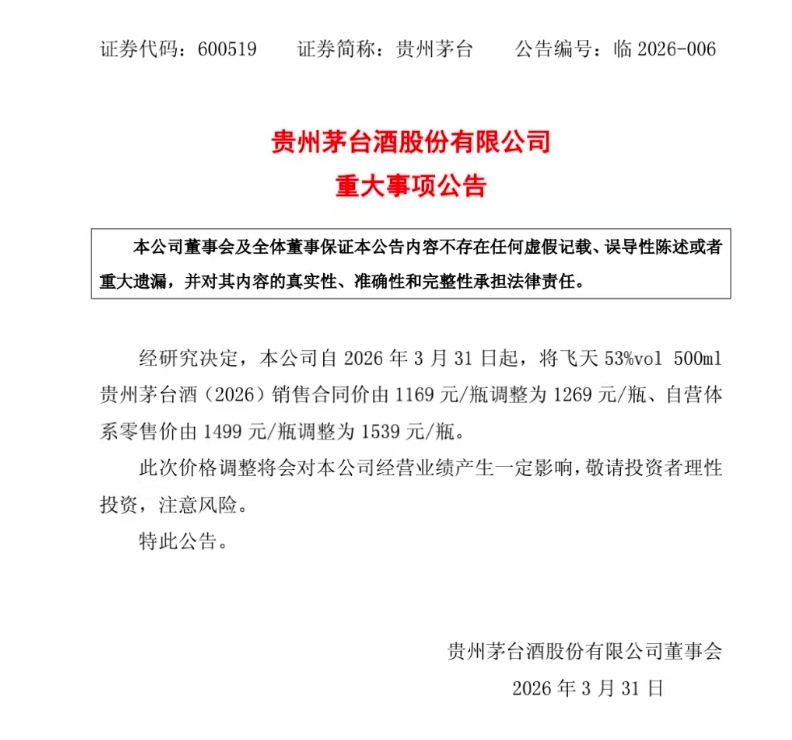
昨天,茅台正式涨价。飞天53度500ml销售合同价从1169元调整为1269元,上调100元;自营体系零售价从1499元调整为1539元,上调40元。3月31日起执行。
消息一出,市场议论纷纷。有人问:白酒行业还在调整期,茅台逆势涨价,逻辑何在?
从茅台委托媒体发布的第一波解读稿可以看出,茅台的观点认为,这场涨价,对产业链上每一个环节,都是利好。

先说经销商。过去,经销商的利润被黄牛截留一大块,名义上有利润,实际上承担着库存积压和资金成本。茅台这轮改革,取消分销制、取消组合销售,引入“代售”模式——经销商不再买断货权,不用垫付货款,每卖一瓶酒都能获得合理回报。有人说涨价会增加成本,但账要这么算:以前靠配额囤货赚差价,现在靠服务赚佣金。哪种模式更健康?显然是后者。风险降低了,利润确定了,经销商终于能安心睡觉了。
再说消费者。过去飞天茅台“价格双轨制”滋生了庞大的黄牛生态,市场价由炒家决定,普通消费者被迫以高价购入,还担心买到假货。茅台这轮涨价的背景,是2025年散瓶批发价从2220元暴跌至1499元以下,跌幅超33%。暴跌之后反弹,是市场规律。更重要的是,茅台在重建价格体系——让价格由供需决定,让真实消费者能公平、保真地买到酒。投机性需求的套利空间缩小了,真实消费者反而受益。
然后说厂家。茅台上一次调整飞天茅台销售合同价是2023年11月,上一次调整零售价是2018年1月。相隔8年,茅台终于动价了。底气和底牌是什么?是供不应求。i茅台数据显示,32.5%的用户买到了心仪产品,还有67.5%的用户在等待。这个供需缺口,才是涨价的真正支撑。茅台涨的不只是价,是掌控力。
最后说股东。有人担心涨价影响销量,进而影响利润。这个逻辑放在普通商品上成立,放在茅台身上,不成立。茅台的底气来自品牌稀缺性,来自供不应求的格局。更重要的是,这轮涨价是渠道改革的一部分——通过直销比例提升、渠道扁平化,茅台在减少中间环节的利润外流。这不是让利,是夺回定价权。
白酒行业这轮调整,本质是“硬通货”泡沫的破灭。茅台这轮涨价,是在主动挤泡沫,把白酒从“投机品”拉回“消费品”。让投机的退场,让做事的赚钱。这才是茅台应该做的事。





