佰维存储,百亿豪赌
炒股就看金麒麟分析师研报,权威,专业,及时,全面,助您挖掘潜力主题机会!
来源:国际金融报
当存储芯片价格以“跳涨”姿态不断刷新历史纪录,一场关于供应链的暗战已悄然打响。
在2026年第一季度即将收尾之际,科创板千亿市值存储龙头佰维存储(688525)在行业内投下一枚重磅“炸弹”。
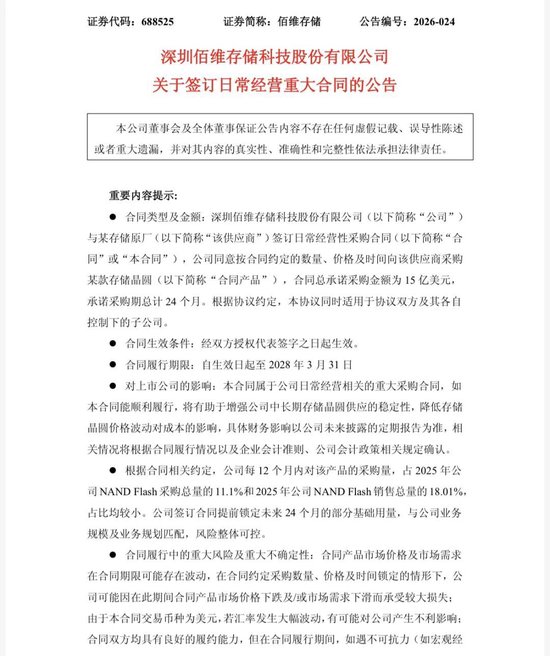
3月24日晚间,佰维存储发布公告称,公司与某存储原厂签订一项日常经营性采购合同,将按约定的数量、价格及时间向该供应商采购某款存储晶圆。合同总承诺采购金额为15亿美元(约合人民币103亿元),采购期共计24个月,自2026年第二季度起至2028年第一季度止。

超百亿元采购大单,提前锁定未来两年的晶圆供应......在存储行业价格加速上行的当下,资本市场立即给出了积极反馈。3月25日,佰维存储股价应声上涨,盘中涨幅一度超过12%,最新市值突破1100亿元。

不过,这对佰维存储而言无异于一场战略豪赌。此次采购金额直逼其2025年全年营收(113.02亿元),更占到公司总资产(155.21亿元)的六成以上,而截至2025年末,公司账面货币资金尚不足18亿元。
神秘的“某存储原厂”
根据公告,作为国内头部存储模组厂商,佰维存储此次采购采取“均匀采购、锁定单价”的模式——8个季度内按季度均匀执行,价格在合同期内保持不变。事实上,这种锁价长单在价格波动剧烈的存储行业中并不常见。行业人士向记者透露,以往存储器行业的供货合同多以季度签约为主,最长也不超过一年。而近期以来,有部分存储芯片原厂更是将传统季度合约调整为按月调价模式,并同步收紧供给。
值得注意的是,佰维存储并未在公告中披露此次合作方的具体身份,称因涉及商业秘密,合同对方信息予以豁免披露,公告仅将其描述为“某存储原厂”。
在半导体存储产业链中,“存储原厂”通常指掌握晶圆制造核心工艺的IDM垂直整合厂商。相比之下,处于产业链中间位置的存储模组厂商,如佰维存储、江波龙、德明利等,核心模式是从上游存储晶圆原厂采购存储芯片(NAND Flash、DRAM颗粒)后,再加工成固态硬盘、内存条等产品,向下游终端客户交付完整解决方案。
目前全球存储晶圆产能高度集中,主要由三星、SK海力士、美光、铠侠、西部数据、长江存储、长鑫存储等原厂掌控,其中三星、SK 海力士、美光三大巨头合计占据超九成市场份额。佰维存储在年报中也曾提及,全球存储晶圆产能集中于上述厂商,而这些厂商通常仅与少数重要客户建立直接合作关系并签订长期合约。通过多年合作,佰维存储已与主要的存储晶圆制造厂商及经销商建立了长期稳定的合作关系,并与主要NAND及DRAM晶圆原厂签订了长期协议。
佰维存储此番重金锁仓背后,正是AI浪潮推动存储行业步入新一轮 “超级周期”。自2025年下半年以来,全球存储市场迎来戏剧性反转,从阶段性供给过剩迅速转向供需严重失衡,AI算力需求的爆发式增长成为本轮行业上行的核心引擎。
价格的飙升成为行业最直观的写照。2月28日,国家发展改革委价格监测中心发文称,2025年9月至今,全球存储器市场缺口扩大,存储芯片价格持续上涨,近1个多月以来,涨幅呈现扩大态势,建议关注存储芯片对下游价格的影响。
据披露,截至今年1月,存储芯片两大主要产品DRAM和NAND闪存价格均创2016年有数据以来最高。以主流型号为例,1月DRAM(DDR4 8Gb 1G*8)合约平均价格为11.5美元,比上月上涨约24%,比2025年9月上涨约83%;NAND闪存(128Gb 16G*8 MLC)合约平均价格为9.5美元,比上月上涨约65%,比2025年9月上涨近1.5倍。
佰维存储在年报中亦引用TrendForce数据表示,在人工智能相关应用加速落地、计算与数据中心基础设施需求持续增长的带动下,全球存储市场在2025年实现强劲增长,整体规模达到2354亿美元,同比增长45.7%。据TrendForce测算,由于产能有限和需求不断增长,存储器价格持续上涨,预计2026年全球存储市场规模将达到5516亿美元,并在2027年进一步增长至8427亿美元,2025年至2027年的年化增速达到89.2%。
业绩爆发与资金压力
这一轮存储芯片价格上涨的浪潮中,佰维存储的业绩迎来爆发式增长。
年报显示,该公司2025年实现营业收入113.02亿元,同比增长68.82%;归母净利润8.53亿元,同比增幅高达429.07%。更令人瞩目的是其2026年1—2月业绩预告:预计实现营业收入40亿元至45亿元,同比大增340%至395%;归母净利润达15亿元至18亿元,同比激增921.77%至1086.13%;扣非净利润为13.5亿元至16亿元,同比增长836.65%至973.07%。相比之下,2025年同期,佰维存储的归母净利润告亏1.83亿元。
公司对此解释称,受益于存储行业景气周期复苏,AI算力需求拉动DRAM/NAND价格持续上行,叠加国产替代加速,公司产品出货量与毛利率同步提升,经营杠杆效应显著释放。
公开资料显示,佰维存储成立于2010年,2022年12月登陆科创板,主要从事半导体存储器的存储介质应用研发、封装测试、生产和销售,主要产品及服务涵盖嵌入式存储、消费级存储、工业级存储及先进封测服务。
从历史业绩来看,佰维存储上市后的表现波动较大。上市首年年报并不理想,净利润大幅下滑至0.71亿元;次年更是由盈转亏,净亏损达6.31亿元。2024年公司实现扭亏,归母净利润为1.35亿元,而2025年则飙升至8.53亿元。

佰维存储2021年至2025年归母净利润变化(单位:亿元) 数据来源:Wind
然而,在业绩高歌猛进的同时,佰维存储的资金压力也悄然浮现。2025年年报显示,该公司经营活动产生的现金流量净额为-19.65亿元,较上年同期的5.32亿元由正转负,这一数据与当期8.53亿元的归母净利润形成明显背离,这意味着公司虽账面盈利可观,实际现金流状况却并不乐观。
对于经营活动产生的现金流量净额较上年同期有较大幅度的减少,佰维存储在年报中称:“主要系经营性采购支出增加所致。”换言之,造成这一现象的主要原因在于,存储芯片价格上涨周期中,模组厂商需要提前备货以锁定成本,随之而来的则是存货规模急剧攀升。记者查询发现,2024年,佰维存储存货账面价值为35.37亿元,2025年则飙升至78.68亿元,占公司资产总额的比例超过50%。与此同时,2025年末,佰维存储资产负债率约为65%,其中,流动负债超过70亿元。
在业内人士看来,对于存储模组厂商而言,行业上行周期既是盈利的黄金窗口,也是对资金链韧性的严峻考验。显然,如何在规模扩张与财务稳健之间取得平衡,将是佰维存储下一步需要面对的关键命题。



