创始人42岁遗孀,要把700亿“黄金帝国”卖了
炒股就看金麒麟分析师研报,权威,专业,及时,全面,助您挖掘潜力主题机会!
来源:财通社
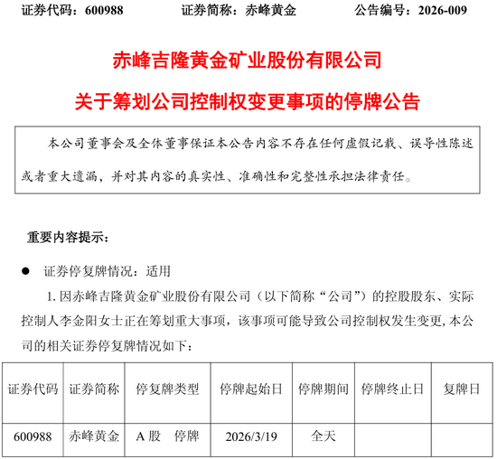
3月19日上午,总市值775.75亿元的赤峰黄金(600988.SH,06693.HK) A股与H股交易同步按下暂停键。
港交所公告显示,公司H股自当日上午九时起暂停买卖,以待披露单一最大股东可能出售公司股份的相关信息。

而在这之前不久,赤峰黄金亦在A股发布公告,称公司正筹划控制权变更事项,股票自3月19日上午开市起停牌,预计停牌时间不超过5个交易日。
这一事件发生的时机颇为微妙:一边是控制权可能生变,一边是公司即将披露2025年业绩并讨论分红。
停牌背后,市场的关注点,已从业绩增长迅速切换至谁将接盘。
01
创始人42岁遗孀拟转让控制权
此次控制权变动的核心人物,是赤峰黄金现任实际控制人李金阳。
公告显示,2026年3月18日晚,赤峰黄金收到公司控股股东、实际控制人李金阳通知,其及一致行动人正筹划转让所持公司股份,该事项可能导致公司实际控制人发生变更。

赤峰黄金表示,上述事项正在洽谈中,尚存在不确定性。
如果交易落地,这将是赤峰黄金过去十余年中,最重要的一次权力交接。
李金阳并非传统意义上的创业者型实控人。她的身份,更为外界熟知的是赤峰黄金创始人赵美光的遗孀。
关于赵美光的发家史,网上并没有太多细节。但他的富豪身份,是众所周知的。
在2021年4月公布的《福布斯》富豪榜中,赵美光以10亿美元财富位列榜单第2674位。
2021年12月,赵美光因病去世,享年59岁。
根据其遗嘱,其名下全部遗产由配偶李金阳继承。
随着继承手续完成,赤峰黄金的控制权也随之转移至这个彼时才38岁的吉林女人手里。
与许多接班即上阵的案例不同,李金阳接掌控制权后,一直保持相对低调,并未在公司担任具体职务。
公司的日常经营,依然由职业经理人与管理团队主导。
值得注意的是,就在停牌前不久,市场已出现一些微妙信号。
3月初,李金阳曾对部分质押股份进行延期购回安排,将原定于2026年3月3日到期的股份质押延期一年。
这类操作本身并不罕见,但在控制权筹划转让的背景下,难免被市场解读为为交易腾挪空间。
截至2026年3月4日,李金阳及其一致行动人浙江瀚丰创业投资合伙企业(有限合伙) (简称“瀚丰创投”)合计持有赤峰黄金约12.73%的股份。
同时,公司3.27%的股份已被李金阳和瀚丰创投质押。
李金阳接过赤峰黄金控制权已经4年之久,为什么现在要把控制权转让出去呢?
从外部环境看,黄金价格在过去一年大幅上涨,带动整个行业盈利能力显著改善。
从公司自身看,赤峰黄金正处于业绩高点,2025年净利润预计同比增长约70%至81%。
在周期高位选择转让控制权,既可能是兑现资产价值的窗口期,也可能意味着原有股东对公司下一阶段发展的判断发生变化。
某种程度上,这是一种典型的顺周期退出。
但对于资本市场而言,更大的悬念在于接盘方是谁。是产业资本继续整合,还是金融资本入局?
不同答案,将决定赤峰黄金未来的发展路径。
02
从壳公司到民营金矿巨头
要理解这场控制权变动的分量,需要回到赤峰黄金的来路。
这家公司,并非一开始就与黄金有关。
其前身为成立于1998年的广州市宝龙特种汽车有限公司,简称“东方宝龙”。
2004年4月,东方宝龙在上交所挂牌上市。
但在随后的几年中,公司经营持续低迷。在2008年至2009年连续亏损后,东方宝龙再度被实施退市风险警示,成为“*ST宝龙”。
对于这样一个业绩糟糕的公司,在赤峰做矿产生意的吉林人赵美光看中了它的壳价值。
2012年底,公司完成重大资产重组,赵美光控制的赤峰吉隆矿业有限责任公司(简称“吉隆矿业”)100%股权注入上市公司。
这一交易,本质上是一场典型的借壳上市。随着资产重组完成,公司主营业务彻底转向金矿采选与销售,并正式更名为赤峰黄金。
从那之后,这家公司开始了一段典型的资源型企业扩张路径:买矿、扩产、全球化。
如今,公司业务版图覆盖中国、东南亚、西非三大区域,在全球运营7座黄金与多金属矿山及1个资源综合回收项目。
在行业内,赤峰黄金也逐渐成长为中国最大的民营黄金生产商之一。
管理层层面,公司也经历多轮更替。
2016年2月,在当了3年多的赤峰黄金董事长后,赵美光辞任,由职业经理人吕晓兆接任。
2019年12月,曾任山东黄金集团董事长、紫金矿业(02899.HK)总裁的王建华出任赤峰黄金董事长,进一步强化公司专业化运营能力。
值得一提的是,2020年11月,赵美光曾将9817万股赤峰黄金股份转让给时年64岁的王建华,总价16.69亿元。
从财务表现看,赤峰黄金的成长路径清晰而陡峭。
2013年,公司营收仅5.82亿元;到2015年增长至15.91亿元;2021年达到37.83亿元。
2022年至2024年,公司营收分别为62.67亿元、72.21亿元、90.26亿元,净利润则从4.51亿元快速攀升至17.64亿元。
进入2025年,业绩继续增长。公司预计全年净利润达30亿至32亿元,扣非净利润为29.7亿元到31.7亿元。
赤峰黄金披露,公司2025年度主营黄金产量约为14.4吨,主营黄金产品销售价格同比上升约49%,境内外矿山企业盈利能力增强。
2025年3月,赤峰黄金成功登陆港交所,成为国内第三家“A+H”黄金上市企业。
03
结语
控制权转让的悬念,正在把赤峰黄金推向一个关键分水岭。
一边是创始人身后留下的资本版图与周期红利,另一边则是新进入者可能带来的战略重塑与路径调整。
在金价高位与业绩高增的背景下,控制权转让交易既像是一次顺势兑现,也可能成为新一轮扩张的起点。
对市场而言,真正值得关注的,不只是谁接盘,更在于接盘之后,这家曾靠并购崛起的民营矿业公司,是否会走上一条截然不同的发展道路。
*封面图由豆包生成



