600355,拟终止上市!

admin7小时前天气预报2

  炒股就看金麒麟分析师研报,权威,专业,及时,全面,助您挖掘潜力主题机会!

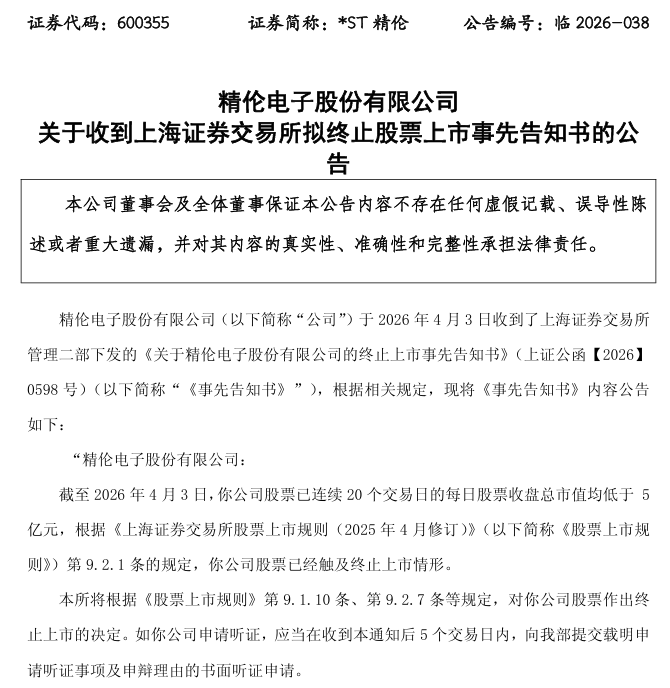
  上交所将对公司股票作出终止上市的决定。

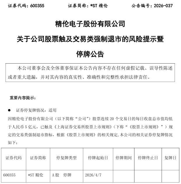
  *ST精伦(600355)4月3日晚间公告,截至2026年4月3日,公司股票收盘总市值为2.85亿元,连续20个交易日的每日收盘总市值均低于人民币5亿元,已触及《上海证券交易所股票上市规则》(下称《股票上市规则》)规定的交易类强制退市指标,根据《股票上市规则》第9.2.1条第一款第五项规定,公司股票触及终止上市条件。公司股票可能被上海证券交易所(下称“上交所”)终止上市交易。

600355,拟终止上市!

  根据《股票上市规则》的相关规定,公司股票自2026年4月7日(周二)开市起停牌。上交所上市委员会在公司提出听证、陈述和申辩的有关期限届满或者听证程序结束后15个交易日内,就是否终止公司股票上市事宜进行审议,作出独立的专业判断并形成审议意见。上交所根据上市委员会的审议意见,作出是否终止股票上市的决定。上交所在公告上市公司股票终止上市决定之日后5个交易日内对其予以摘牌,公司股票终止上市。

  根据《股票上市规则》的规定,交易类强制退市公司股票不进入退市整理期交易。敬请广大投资者注意投资风险。

  当天稍晚时候,*ST精伦再次公告,公司于2026年4月3日收到了上交所管理二部下发的《关于精伦电子股份有限公司的终止上市事先告知书》(上证公函【2026】0598号),其中提到,上交所将根据《股票上市规则》第9.1.10条、第9.2.7条等规定,对公司股票作出终止上市的决定。

600355,拟终止上市!

  截至4月3日收盘,*ST精伦再度跌停,股价报0.58元/股,总市值为2.85亿元。

600355,拟终止上市!

  值得一提的是,*ST精伦主营业务持续萎缩,截至2025年,已经连续7年亏损,最近3年披露的营业收入长期徘徊于1.5亿元左右。同时,该公司资产质量不佳,净资产不足1亿元,资产负债率超50%,经营活动现金流持续净流出,流动性紧张。

  据证券时报此前报道,随着近期年报披露临近,不少*ST公司提示退市风险。其中,*ST熊猫(维权)、*ST岩石、*ST正平(维权)、*ST沐邦(维权)等多家公司反复提示可能面临的财务类退市风险。例如,*ST熊猫非标意见所涉事项尚未有实质进展,退市风险极高,股价却触及两次股票交易异常波动;*ST岩石财务类退市预期非常明确,*ST正平、*ST沐邦也反复提示存在净资产为负、非标审计意见等重大退市风险。

  业内人士指出,对于高风险的股票,其已经基本丧失持续经营能力,短期的股价波动无法改变最终的命运,连涨之后往往会伴随大跌,投资者对此要高度警觉。

  综合自:公司公告、证券时报此前报道

  

相关文章

停播《单身女郎》真人秀节目后,迪士尼面临重大亏损风险

  华特迪士尼可能面临一个代价高昂的棘手问题。美国广播公司撤下了《单身女郎》节目,有报道称,如果该节目不播出,潜在损失可能高达数千万美元。   事态发展相当迅速。美国广播公司决定停播该节目,原因是其主...

能源及能量环球:根据一般授权配售新股份的配售协议失效

能源及能量环球:根据一般授权配售新股份的配售协议失效

  能源及能量环球(01142)发布公告,由于配售协议所载的先决条件并未于本公布日期(即截止日期)或之前完全达成及╱或获豁免,故配售协议已告失效且不会进行配售事项。配售协议订约方有关配售事项的所有权...

网红麻辣烫刘文祥被查,用鸭肉冒充牛肉猪肉,店员辩称:牛肉三四十一斤,我们才卖二十

网红麻辣烫刘文祥被查,用鸭肉冒充牛肉猪肉,店员辩称:牛肉三四十一斤,我们才卖二十

专题:提升消费品质——聚焦2026 “315晚会”   如果全世界都指责你,我就带你去吃“刘文祥”......   一句魔性台词,让这个麻辣烫品牌,在2026年初的初春迎来了现象级的爆红。   3月1...

国海证券:截至2026年2月27日公司股东户数为174822户

国海证券:截至2026年2月27日公司股东户数为174822户

  证券日报网讯 4月3日,国海证券在互动平台回答投资者提问时表示,截至2026年2月27日公司股东户数为174822户。 (文章来源:证券日报)...

美军战机在伊朗境内坠毁 美方正展开救援行动

  据知情人士透露,一架美军战斗机在伊朗境内坠毁,美方正在对机组人员开展搜救行动。这是此次战事爆发以来,美军战机首次被证实在伊朗境内失事。   伊朗国家电视台 IRIB 周五早些时候报道称,一架美军战...

华泰期货:昨日贵金属下挫,短期交易难度较大

华泰期货:昨日贵金属下挫,短期交易难度较大

  来源:华泰期货   作者: 新能源有色金属组   相关品种:沪金、沪银   昨日贵金属下挫,日盘主力合约沪金2606收于1023.78元/克,跌幅1.27%;主力合约沪银2606收于1762...