博时基金:2025合规内控问题突出,被责令改正并暂停部分业务
专题:2025基金年报季启幕:头部公募“万亿战”升级,工银瑞信净利领跑,“赚钱榜”大洗牌
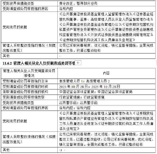
伴随着公募产品2025年报的集中披露,过去一年基金公司受到监管处罚的情况曝光。博时基金2025年报显示,2025年10月31日,博时基金因合规内控问题被深圳证监局责令改正,并被暂停部分业务。此前10月28日,两名高级管理人员同样因合规内控问题被出具警示函。截至报告期末,博时基金已通过完善制度、优化流程、强化监督等措施完成整改,并已通过整改验收。


专题:2025基金年报季启幕:头部公募“万亿战”升级,工银瑞信净利领跑,“赚钱榜”大洗牌
伴随着公募产品2025年报的集中披露,过去一年基金公司受到监管处罚的情况曝光。博时基金2025年报显示,2025年10月31日,博时基金因合规内控问题被深圳证监局责令改正,并被暂停部分业务。此前10月28日,两名高级管理人员同样因合规内控问题被出具警示函。截至报告期末,博时基金已通过完善制度、优化流程、强化监督等措施完成整改,并已通过整改验收。


登录新浪财经APP 搜索【信披】查看更多考评等级 专题:2026国际消费者权益日——3·15市场监管在行动 天风证券(维权)股份有限公司(下称“天风证券”,601162)多项处罚落地。 3月...
美国银行表示,生物技术公司赛默飞世尔科技周二完成对Clario Holdings的收购,这笔交易“进一步巩固”了其作为人工智能受益者的地位。 分析师迈克尔·雷辛重申对赛默飞世尔科技的“买入”评...
前李维斯 CEO 奇普・伯格加入公司,与 lululemon 关系疏远的创始人正推动董事会重组 作者:苏珊娜・卡普纳 简要摘要 在创始人奇普・威尔逊的压力下,lululemon 任命...
国际油价震荡走高之际,资金却在悄悄离场。 本周油价继续上演“过山车”行情,布伦特原油于3月19日晚突破112美元/桶,年内涨幅已超过60%,目前高位回落在百元关口徘徊。 基于此,油气ETF...
专题:港交所前高管巴曙松失联引关注,疑似被有关部门调查 近日,港交所前首席中国经济学家巴曙松动向备受关注。对此,香港交易所3月25日回应上证报记者称:“巴曙松已于2025年底离开香港交易所,离职前...
登录新浪财经APP 搜索【信披】查看更多考评等级 突发公告!董事长叶文光、总经理陈凯,全被立案 【导读】利尔达及核心高管被立案 中国基金报记者 夏天 3月13日晚间,北交所上市公司利...